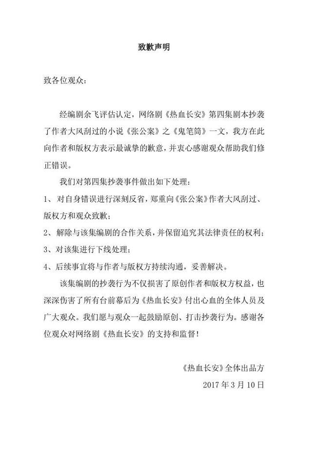
今日,网剧《热血长安》第四集承认抄袭作家“大风刮过”小说《张公案》之《鬼笔筒》一文而下架,并发了致歉声明,直接解除了与该集编剧的合作关系并对该集进行了下线处理。敢于承认错误并道歉下线,这样的处理态度赢得了网友的叫好声。

《热血长安》此次在处理抄袭问题上的不遮掩不回避,不仅让被侵权作者感到欣慰,也向行业的不正之风表明了姿态,让抄袭者有所忌惮。
同时,该集编剧也发布道歉信,称自己罔顾职业道德、违背创作合同,抄袭了“大风刮过”的《张公案》,向作者、主创和观众道歉。 描写春天的句子
大风刮过也在微博回应“珍惜每一丝纯善,赞扬每一份担当”。

涉嫌抄袭《张公案》之《鬼笔筒》

涉嫌抄袭《桃花债》

涉嫌抄袭《犬夜叉》

涉嫌抄袭《花样少男少女》

涉嫌抄袭《梅花烙》

涉嫌抄袭《冬季恋歌》

涉嫌抄袭《流星花园》

涉嫌抄袭《瞬间倾城的未央沉浮》

涉嫌抄袭《庶女有毒》《重生之高门嫡女》《娼门女侯》

涉嫌抄袭《老友记》

娱乐圈中被包养的女星数不胜数,包养男人的女星也数不胜数,但是很多女星被包养后还死 ...
讲到女性做爱至高潮算得上是一件很神秘的事情,因为男女之间的区别,男性在高潮时伴有 ...
近日,一美国19岁女孩在图书馆里面不管不顾公众场所,公然自慰事件引起了网友们的关注 ...
昨天,院长写了一篇关于电影《大只佬》的原版解析。这部当年囊括23届金像奖多个奖项的 ...
据韩国媒体日刊体育报道,《RunningMan》改版,金钟国被裁,宋智孝也被节目组抛弃。宋 ...