每近年关,“常回家看看”就会成为舆论的焦点。而当“常回家看看”列入法律条文之后,人们对相关条文的具体落实情况也保持了更大的关注。但人们回家陪伴父母的时间依旧越来越少,相聚的时间也越来越短。常回家看看,到底难在哪?

不少媒体认为,“常回家看看”作为一条法律条款,没有细化法律责任,也没有附加实施细则,难怪落地困难。


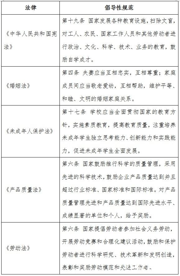
但作为一个倡导性规范,“常回家看看”虽然在司法实践中缺乏可操作性,用强制性条款逼迫人们尽孝亦不现实,但在法理学上,它体现了法律对道德的促进作用。而类似的倡导性规范在法律条文中并不少见:

为何“常回家看看”难度仍在增加?其原因是多方面的。


可以看到,不回家的理由很多,但孝顺父母的方法却不止回家一个。对父母的赡养不应拘泥于“回家看看”,现代的通讯和旅游方式也一样能满足父母的精神需求。“常回家看看”之难在心不在法,有心无需立法,无心法理无用。

(东湖大数据交易中心提供支持)
(九派新闻版权所有,转载请务必标明来源)
娱乐圈中被包养的女星数不胜数,包养男人的女星也数不胜数,但是很多女星被包养后还死 ...
讲到女性做爱至高潮算得上是一件很神秘的事情,因为男女之间的区别,男性在高潮时伴有 ...
近日,一美国19岁女孩在图书馆里面不管不顾公众场所,公然自慰事件引起了网友们的关注 ...
昨天,院长写了一篇关于电影《大只佬》的原版解析。这部当年囊括23届金像奖多个奖项的 ...
据韩国媒体日刊体育报道,《RunningMan》改版,金钟国被裁,宋智孝也被节目组抛弃。宋 ...