热点内容:

2018年电影大全

歌手2

奥斯卡

春晚

陈立农陈立农

陈伟霆陈伟霆

吴宣仪吴宣仪

范丞丞范丞丞

首页 >娱乐资讯 >明星动态 >不良厂家以古天乐做虚假宣传,古天乐愤而严正声明

不良厂家以古天乐做虚假宣传,古天乐愤而严正声明

2016年10月13日 15:140toutiao365j

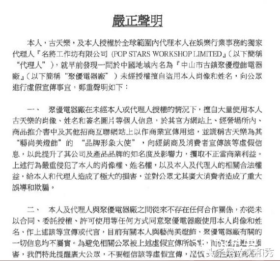
现在的商家真的是无下限,虽说明星的收入挺高,但也不能未经别人同意,就擅自挪用别人的肖像而用作商业用途。

不良厂家以古天乐做虚假宣传,古天乐愤而严正声明

我只能对那些不良商家说,你摊上事了,摊上大事了。

不良厂家以古天乐做虚假宣传,古天乐愤而严正声明

古天乐平时为人比较低调,演戏也蛮精湛的。古天乐的严重声明,小编也会与其他网友一样,举双手支持,不能让那些无良商家兴风作浪。

不良厂家以古天乐做虚假宣传,古天乐愤而严正声明

相关资讯推荐:

古天乐竟然拍出如此露骨的超级坏!网友直呼变态一巴掌打死

古天乐帅气反贪霸屏成娱乐圈”劳模” 粉丝呼唤

古天乐自觉够阳刚 女同事从不提同房

推荐阅读