近几天前报道,跑男第三季在澳洲录制时,郑恺黑脸引发的“跑男澳洲血案”,让澳洲站彻底红了!之后又陆续有爆料说跑男3澳洲录制拖欠工资!究竟跑男3澳洲录制拖欠工资是怎么回事呢?是不是真的呢?后来又有其他的爆料,一起来看看!
1、工作人员150澳元/人叫卖“近距离接触跑男”福利?
2、临时取消盒饭订单,当地华人餐馆120只鸡退不掉?
3、让志愿者在泳池中泡冷水,因明星在冲澡?
4、工作人员从别人碗里抓米饭喂鸟?
5、工作人员态度恶劣,女粉丝被嫌弃颜值低?
6、明星经纪人指着粉丝大骂?
当时众人围观,焦点大多放在了郑恺翻脸是不是真性情上,而当地华人确实也是人少势微,发了一通牢骚就过去了。估计国内的网友也就记得郑恺翻脸的事情了。
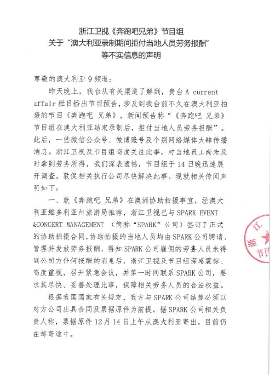
据澳洲阿德莱德(adelaidebbs.com)、墨尔本资讯台报道,澳洲今晚大概是北京时间下午3点左右,澳洲最火爆的时政类节目"A Current Affair" (在澳洲的地位类似于焦点访谈)将播出某中国节目拖欠工资的调查。
据阿德莱德(adelaidebbs.com)、墨尔本资讯台消息:跑男在澳洲拍摄期间结束不给当地员工工资,包括安保等本地工作人员的钱!愤怒的Aussie爆料到知名电视节目A Current Affairs!
娱乐圈中被包养的女星数不胜数,包养男人的女星也数不胜数,但是很多女星被包养后还死 ...
讲到女性做爱至高潮算得上是一件很神秘的事情,因为男女之间的区别,男性在高潮时伴有 ...
近日,一美国19岁女孩在图书馆里面不管不顾公众场所,公然自慰事件引起了网友们的关注 ...
昨天,院长写了一篇关于电影《大只佬》的原版解析。这部当年囊括23届金像奖多个奖项的 ...
据韩国媒体日刊体育报道,《RunningMan》改版,金钟国被裁,宋智孝也被节目组抛弃。宋 ...