热点内容:

2018年电影大全

歌手2

奥斯卡

春晚

陈立农陈立农

陈伟霆陈伟霆

吴宣仪吴宣仪

范丞丞范丞丞

首页 >娱乐资讯 >明星动态 >王思聪今年是水逆吗?上海之后再被北京限制高消费

王思聪今年是水逆吗?上海之后再被北京限制高消费

2019年11月22日 11:180365经典网月月

最近王思聪可是有点不好受,先是被限制高消费,然后又被取消限制消费令,如今王思聪又再被限制,这到底是什么梗?王思聪再被限制原因是什么?来一起看看。

王思聪今年是水逆吗?上海之后再被北京限制高消费

王思聪再被限制是怎么回事

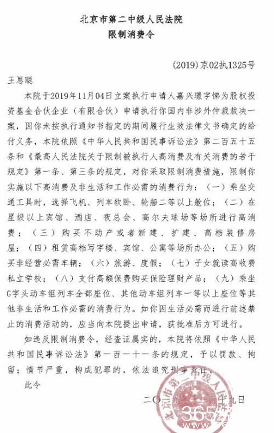
11月21日电 据中国执行信息公开网最新消息,北京市第二中级人民法院于11月19日下发限制消费令(2019)京02执1325号显示,王思聪再度被限制消费。

文件显示,北京市第二中级人民法院于11月04日立案执行申请人嘉兴璟字悌为股权投资基金合伙企业(有限合伙)申请执行王思聪国内非涉外仲裁裁决一案,因王思聪未按执行通知书指定的期间履行生效法律文书确定的给付义务,按照相关规定,对王思聪采取限制消费措施。如违反限制消费令,经查证属实的,将依照《中华人民共和国民事诉讼法》第一百一十一条的规定,予以罚款、拘留;情节严重,构成犯罪的,依法追究刑事责任。

在此之前,11月6日,中国执行信息公开网信息显示,王思聪被列为被执行人,由北京市第二中级人民法院执行,立案时间为11月4日,案号(2019)京02执1325号,执行标的约1.51亿元。

据北京市第二中级人民法院官方微信此前介绍,限制消费,是人民法院对被执行人采取的一种间接执行措施,即通过发出限制消费令,限制被执行人高消费以及非生活或者经营必需的一般消费。需要注意的是,“限制高消费”是以前的说法,2015年最高人民法院对相关司法解释进行了修正,明确将限制消费措施的范围拓宽至限制高消费及非生活或者经营必需的有关消费,所以,当下更为专业规范的说法是“限制消费”、“上限消”、“限消令”。

根据司法解释规定,只要被执行人未按执行通知书指定的期间履行生效法律文书确定的给付义务的,人民法院就可以对其采取限制消费措施。但是,并非成为被执行人就一定会被采取限制消费措施,法院会综合考虑被执行人是否有消极履行、规避执行或者抗拒执行的行为以及被执行人的履行能力等因素,结合案件执行情况后作出决定。

这是王思聪在近期以来第二次被限制消费。11月9日,中国执行信息公开网信息显示,王思聪已于10月12日被上海市嘉定区人民法院发布限制消费令。

文件显示,上海市嘉定区人民法院于2019年8月12日立案执行申请人曹悦申请执行上海熊猫互娱文化有限公司其他合同纠纷一案,因熊猫互娱未按执行通知书指定的期间履行生效法律文书确定的给付义务,被采取限制消费措施,限制其法定代表人、主要负责人、影响债务履行的直接责任人员、实际控制人王思聪不得实施高消费及非生活和工作必需的消费行为。

立案执行申请人曹悦是原熊猫直播的主播,与熊猫直播的主体运营公司上海熊猫互娱文化有限公司存在369.99万元的合同纠纷。另据天眼查数据显示,王思聪担任实控人、董事长的上海熊猫互娱文化有限公司为最高法所公示的失信公司。

11月20日,中国执行信息公开网的信息显示,王思聪已经从限制消费被执行人的名单中消失。

据澎湃新闻报道,普思投资(王思聪名下私募股权公司)的投资负责人表示,王思聪的限制消费的确是从当天开始被取消的。

上述负责人还表示,针对普思投资的债务纠纷问题,公司正在全力解决,也在通过法律渠道表达对债务纠纷的不同观点。普思投资自己有能力解决问题,只是法律程序还需要一些时间。

王思聪再被限制事件经过

昨晚消息:王思聪消费限制没了,他还投资了新的公司!结果,今天就来了超级大逆转,另一个法院传来新消息:王思聪又被限制消费了,高铁飞机做不了,夜总会去不了了!

据天眼查信息显示,日前,王思聪近期新增一项对外投资,入股北京商机企业管理中心(有限合伙),持股比例33.33%。而这次投资还是发生在王思聪被列入“被执行人”名单的期间。

有意思的是,刚刚被取消限制消费令的王思聪,又收到新的限制消费令。据中国执行信息公开网显示,11月19日,王思聪又被北京市第二中级人民法院发布限制消费令。从熊猫直播破产、普思资本股权遭冻结到被法院限制消费,王思聪一举一动都会引来市场热度关注。这次新增的对外投资也同样登上了百度的热搜排行榜上。

王思聪又有新动作

入股一家企业管理公司

因对外投资的诉讼纠纷而被法院出具限制消费令的王思聪,这次又有了新的投资动作。

据天眼查信息显示,近期王思聪新增对外投资,入股北京商机企业管理中心(有限合伙),持股比例33.33%。

王思聪再被限制是怎么回事 王思聪再被限制事件经过

据悉,该公司成立于2019年11月15日,执行事务合伙人为淘汰郎创始人兼CEO赵子昆。从持股比例看,赵子昆持股比例为66.67%,为公司的最终受益人。

资料显示,北京商机企业管理中心(有限合伙)经营范围包括企业管理、经济贸易咨询、企业管理咨询。而其大股东赵子昆除了是淘汰郎创始人、CEO外,还是北京721暴雨双闪车队发起人。

王思聪再被限制是怎么回事 王思聪再被限制事件经过

值此前,王思聪和赵子昆在另一家公司早有合作。据天眼查信息显示,由赵子昆担任法定代表人的一号商机(北京)科技有限公司,赵子昆持股为60%,而王思聪以20%的持股为该公司的第二大股东。

值得注意的是,这项投资发生的时间却是王思聪刚刚被法院列入“被执行人”名单,并出具限制消费令的期间。

王思聪成“被执行人”

限制消费令刚取消又来

不过,就在网友们还在争议,“限制消费令”阶段能否新增对外投资的时候,王思聪又收到新的限制消费令。

据中国执行信息公开网显示,11月19日,王思聪被北京市第二中级人民法院发布限制消费令。北京市第二中级人民法院于2019年11月04日立案执行申请人嘉兴璟字悌为股权投资基金合伙企业(有限合伙)申请执行王思聪国内非涉外仲裁裁决一案,因王思聪未按执行通知书指定的期间履行生效法律文书确定的给付义务,因此北京市第二中级人民法院对其采取限制消费措施。

王思聪再被限制是怎么回事 王思聪再被限制事件经过

按照限制消费令规定,王思聪不得实施包括坐飞机、软卧列车、夜总会等高消费及非生活和工作必需的消费行为。

有意思的是,就在昨天,王思聪上次被上海市嘉定区人民法院下达的限制消费令已经获得取消。

11月6日,中国执行信息公开网资料显示,王思聪列入被执行人名单,执行法院为北京市第二中级人民法院,立案时间为2019年11月04日,执行标的约为1.51亿元。随后,王思聪就被上海嘉定区人民法院发布了限制消费令。

王思聪再被限制是怎么回事 王思聪再被限制事件经过

据澎湃新闻报道,11月11日,北京普思投资有公司发布声明称,近期网络关于普思投资董事长王思聪被列为被执行人、限制高消费报道,是因为熊猫TV直播平台倒闭而引发的投资纠纷。普斯投资强调,熊猫互娱只是王思聪个人创业项目,公司代表王思聪正在全力应对,已有解决方案。

对于王思聪反复收到限制消费令,已有网友感叹,“世界变化太快了。”

5亿零花钱“练手”失利?

王思聪投资遭遇滑铁卢

今年以来,王思聪似乎流年不利,其投资的公司频频出事。

前不久,由王思聪担任董事长并持股100%的北京普思投资有限公司的股权遭到上海市宝山区人民法院冻结,具体冻结数额不祥,冻结日期自2019年10月15日起至2022年10月14日。

据了解,普思资本正是2009年21岁王思聪从王健林手中拿来5亿做的个人创业。王健林在接受采访时谈给王思聪5个亿“练手”,并表示“失败了再给5亿,不行只能到万达上班”。这次“练手”投资正是普思资本的来源。

王思聪曾公开表示,对于投资,“我想认识真正有想法的人、真正有创造力的人,能够生产出伟大的产品……我又不想上市,我也不想套现,有钱可以慢慢选择自己想要投的项目,有钱可以不急着要投资回报,我又不靠公司赚钱吃饭。”

据官网显示,普思资本目前投资规模超过30亿元人民币,投资案例包括网鱼网咖、360、英雄互娱、乐逗游戏、大众点评、人人车、汉拿山、环球数码、瑞尔齿科、福寿园等32家公司。从投资案例来看,其中不乏一些已经上市的成功投资项目。

但今年,王思聪投资的不少项目却爆出诸多问题。3月初,王思聪创办的熊猫直播在官方微博上宣布将关闭服务器,随后熊猫直播的运营主体上海熊猫互娱文化有限公司均为最高人民法院所公示的失信公司。

今年7月,“香蕉计划”运行主体上海香蕉计划文化发展有限公司出现司法风险信息,王思聪在“香蕉计划”系公司中持有的6850万元股权均被冻结。

天眼查数据显示,普思投资公司自身风险为6条,周边风险多达842条,预警提醒则达273条。

而目前,王思聪仍在20家公司担任法定代表人,在33家公司担任股东,在34家公司担任高管,对108家企业拥有实际控制权。

365经典网小编推荐:

王思聪三亚同行女伴曝光 晒亲密自拍照 长相清纯

刘强东致歉 称十分自责和后悔 王思聪竟点赞了

王思聪评三个新社交软件 称都是垃圾,没有机会

推荐阅读