热点内容:

2018年电影大全

歌手2

奥斯卡

春晚

陈立农陈立农

陈伟霆陈伟霆

吴宣仪吴宣仪

范丞丞范丞丞

首页 >娱乐资讯 >明星动态 >“博君一肖”要be?王一博起诉诽谤者皆为肖战粉丝

“博君一肖”要be?王一博起诉诽谤者皆为肖战粉丝

2019年11月08日 10:300365经典网月月

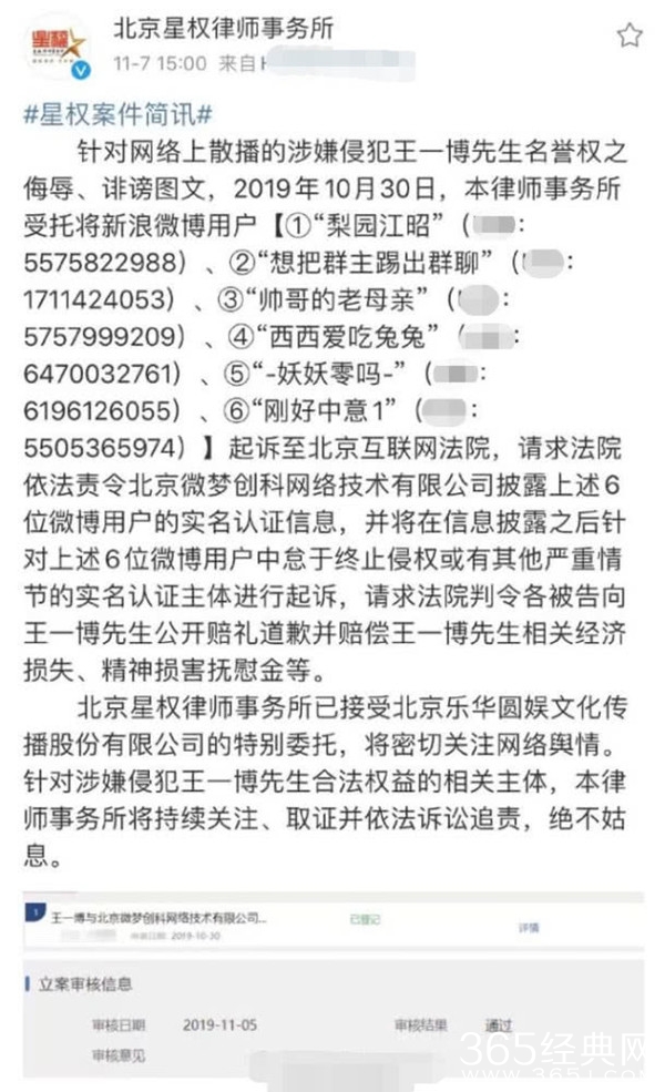
近日,北京星权律师事务所发布王一博名誉权案件简讯,表示已将6位涉及侮辱、诽谤王一博的网络用户起诉至北京互联网法院,请求法院判令各被告向王一博先生公开赔礼道歉并赔偿王一博先生相关经济损失、精神损害抚慰金等。

合理维权,互联网并非法外之地!把握法律的底线,道德的准绳,拒绝网络暴力是一场持久战,但绝不姑息!巧的是,王一博起诉的全是肖战的唯粉,这不禁让许多CP粉觉得,难道“博君一肖”要be了吗。

“博君一肖”要be?王一博起诉诽谤者皆为肖战粉丝

两家一直在撕最大的原因无非就是,电视剧播完了,两人也该解绑了,但是CP粉就不同意了,两人一有共同出席的活动,CP粉就疯狂的找糖磕,简直个个都能化身“名侦探柯南”,两人小小的举动都能被他们抠出来疯狂地扭曲其意思,但王一博的粉丝就会骂肖战,说肖战在蹭王一博的热度,而肖战的粉丝自然也不甘示弱地回怼:“别带我们战哥,战哥独美!”其实两人的人气热度都很高,不存在什么谁蹭谁的热度。

“博君一肖”要be?王一博起诉诽谤者皆为肖战粉丝

王一博和肖战的关系一直都很好,希望各家粉丝也都理智相待,而且粉丝的行为也不能上升偶像,不要因为自己的无知而破坏一段真挚的友谊,CP粉也应该圈地自萌,不要过分解读两人的感情,其实不管是谁家粉丝,只要违背了法律和公德,都应该受到应有的惩罚,祝福哥哥弟弟一直走花路!

365小编推荐

天天向上现场录音曝光 汪涵究竟有没有骂王一博粉丝?

汪涵当众骂王一博粉丝:不知廉耻

粉丝大喊“妈妈爱你” 汪涵大骂王一博粉丝?

推荐阅读