热点内容:

2018年电影大全

歌手2

奥斯卡

春晚

陈立农陈立农

陈伟霆陈伟霆

吴宣仪吴宣仪

范丞丞范丞丞

首页 >娱乐资讯 >明星动态 >吴亦凡名誉侵权案一审判决结果:侵权方道歉并赔16万

吴亦凡名誉侵权案一审判决结果:侵权方道歉并赔16万

2019年08月06日 16:550365经典网月月

8月6日,北京星权律师事务所发布吴亦凡名誉权纠纷案件通报,侵权方需公开道歉并赔付165000元。随后,吴亦凡工作室转发道:网络并非法外之域,我们坚决抵制恶意诽谤,坚持用法律武器捍卫合法权益,共同营造清朗的网络环境!

吴亦凡名誉侵权案一审判决结果:侵权方道歉并赔16万

吴亦凡诉称,2017年12月15日,被告王某在个人新浪微博账号中公然捏造、故意散播“吴亦凡疑似毒瘾发作神情懈怠精神恍惚”内容,对原告进行诽谤,同时配有原告参加活动的视频内容,该视频内容被网络用户恶意剪辑、捏造原告吸毒疑似毒瘾发作。

吴亦凡表示这种网络爆料已经使自己的公众形象遭到了严重贬损,并已构成对其名誉权的严重侵犯。

并且这位上传视频的王某粉丝数量高达10万,传播范围非常广泛,对吴亦凡名誉的影响极其严重。

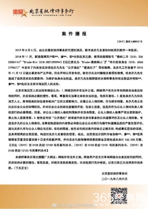
案件播报

8月6日,北京星权律师事务所发布有关吴亦凡的名誉权纠纷案件通报,通报称,2019年8月5日,演员、歌手吴亦凡3例名誉权纠纷案件一审胜诉,被告陈**、廖**、邹*因公开发布诽谤吴亦凡的内容而被判构成对吴亦凡名誉权的侵犯,须持续十日向吴亦凡公开致歉并赔偿吴亦凡精神损害抚慰金及维权成本共计165000元,吴亦凡其余维权案件亦在依法进行中。

365经典网小编推荐:

外媒曝吴亦凡专辑不计入榜单 称其销量有欺诈行为

外媒曝吴亦凡专辑不计入榜单 被认为是通过欺诈手段取得

陈冠希发文暗讽吴亦凡粉丝 称金钱买不了榜

推荐阅读