热点内容:

2018年电影大全

歌手2

奥斯卡

春晚

陈立农陈立农

陈伟霆陈伟霆

吴宣仪吴宣仪

范丞丞范丞丞

首页 >娱乐资讯 >明星动态 >王嘉尔名誉权纠纷案胜诉 动用法律武器维护名誉

王嘉尔名誉权纠纷案胜诉 动用法律武器维护名誉

2019年05月09日 15:320365经典网月月

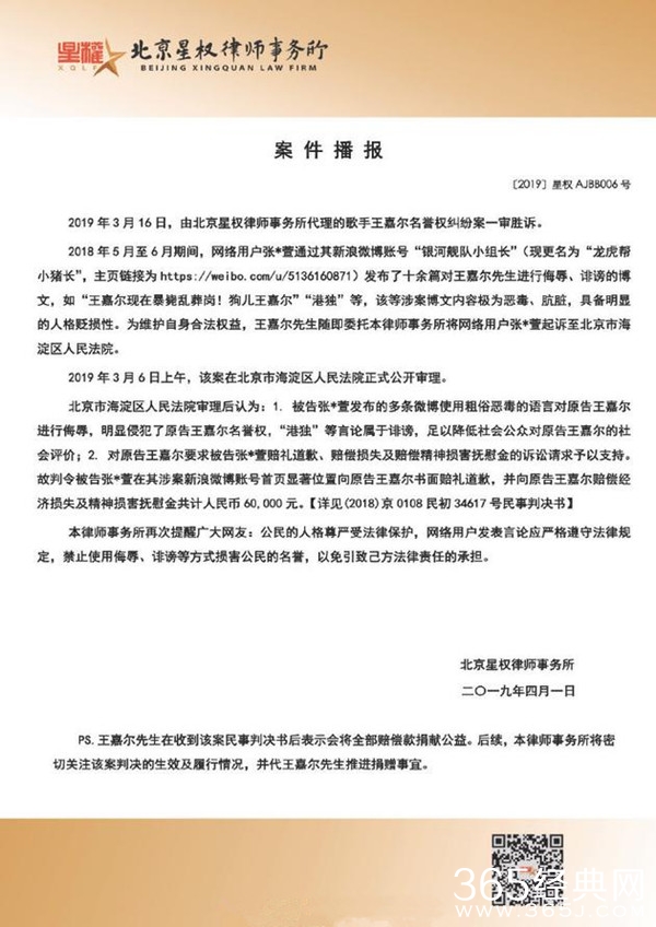
网络越来越发达,就有越来越多的人会在网络上肆无忌惮的造谣以及伤害人,许多明星就是网络暴力的受害者,有时,在他们忍无可忍的时候,他们会选择使用法律武器。近日,王嘉尔也是被造谣的受害者,被告张某因公开对王嘉尔进行恶意侮辱、诽谤的内容,被判构成对王嘉尔名誉权的侵犯,须向王嘉尔赔礼道歉并赔偿经济损失。

王嘉尔名誉权纠纷案胜诉 动用法律武器维护名誉

近日,王嘉尔诉名誉权纠纷案一审胜诉。被告张某因公开发布大量对王嘉尔进行恶意侮辱、诽谤的内容,被判构成对王嘉尔名誉权的侵犯,须向王嘉尔赔礼道歉并赔偿经济损失及精神损害抚慰金合计人民币6万元整。王嘉尔诉名誉权纠纷案民事判决书已于2019年5月4日生效。

据悉,王嘉尔已收到被告支付的经济损失及精神损害抚慰金合计人民币6万元,并于2019年5月8日委托相关律师事务所将全部案件赔款,捐赠至公益基金会用于音乐教室公益项目。

王嘉尔名誉权纠纷案胜诉 动用法律武器维护名誉

王嘉尔诉张*萱名誉权纠纷案民事判决书已于2019年5月4日生效。被告张*萱因公开发布大量对王嘉尔进行恶意侮辱、诽谤的内容,公然贬损王嘉尔的人格,被判构成对王嘉尔名誉权的侵犯,须向王嘉尔赔礼道歉并赔偿经济损失及精神损害抚慰金合计人民币6万元整。[详见(2018)京0108民初34617号民事判决书] 目前,王嘉尔已收到被告支付的经济损失及精神损害抚慰金合计人民币6万元,并于2019年5月8日委托本律师事务所将全部案件赔款捐赠至深圳壹基金公益基金会用于音乐教室公益项目。

王嘉尔名誉权纠纷案胜诉 动用法律武器维护名誉

支持维权!网络不是法外之地!每人都要对自己的言行负责!艺人采取法律手段维护名誉权,王嘉尔不是第一个也不会是最后一个!且赔偿款将捐献于公益,将他人犯下的错误转化为大爱,真的谢谢!希望此人能够真正认识自己的错误,切勿在网络再造谣生事,给人生留下不可磨灭的污点!

推荐阅读