语文的重要性相信大家都有所了解。近年来,随着中高考的改革,语文所占分值更大,学好语文也是我们义不容辞的责任,我们只有学好了自己国家的文化,才能更好的将这些知识传承出去。但是想要学好语文,在孩子小学就应该引入重视,为今后的学习打好基础。语文基础包括拼音汉字,诗词句型的掌握,只有基础扎实,才能在考试中取得好成绩。
做为一名从业多年的资深语文老师,接触过很多家长和孩子。根据我多年的教育经验发现,很多孩子在学习中经常忽略基础知识的重要性,而那些基础好的同学,在初高中时就会表现出非常明显的优势,学习也会轻松很多。在我的免费公益课上,我常常会和学生们强调小学语文基础的重要性,也经常分享一些好的学习方法和学习资料给他们,毕竟好的学习方法会让孩子们的学习事半功倍,为以后的学习奠定基础。
鉴于很多家长向我咨询有关语文学习的问题,今天我将小学语文重点知识做了一个整理,家长们可以为孩子收藏起来,对孩子学习语文会有很大帮助!另外,如果孩子在语文的学习方法上还有任何疑问都可以通过文末方式直接与我交流,我会根据孩子的具体情况来制定正确的学习方法,安排合适的学习计划,免费帮助孩子提高成绩。同时,我在平时还会进行一些免费的公益课教程,可以帮助孩子提升学习兴趣,如果有任何需要,欢迎大家直接通过文中方式与我联系!
一、拼音部分火影忍者剧情介绍


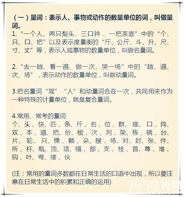
二、量词




三、关联词


四、修辞


五、标点符号

六、句式




以上是我的总结,希望对大家有所帮助。
如果您的孩子有偏科,记忆力差,听课效率不高,学习成绩急需提高,考试考不好,考前压力过大等问题都可添加我微信,我将为您免费解答!我平时也会在朋友圈发布一些公益课教程、孩子学习方法研究!可以通过添加微信:

我将悉心为大家排忧解难!!我会帮孩子掌握正确的学习方法,短时间内提高孩子的学习成绩,保持良好的考前心态,让孩子的学习生活更加轻松!
娱乐圈中被包养的女星数不胜数,包养男人的女星也数不胜数,但是很多女星被包养后还死 ...
讲到女性做爱至高潮算得上是一件很神秘的事情,因为男女之间的区别,男性在高潮时伴有 ...
近日,一美国19岁女孩在图书馆里面不管不顾公众场所,公然自慰事件引起了网友们的关注 ...
昨天,院长写了一篇关于电影《大只佬》的原版解析。这部当年囊括23届金像奖多个奖项的 ...
据韩国媒体日刊体育报道,《RunningMan》改版,金钟国被裁,宋智孝也被节目组抛弃。宋 ...