刘亦菲以《金粉世家》踏入演艺圈,而后出演《天龙八部》和《仙剑奇侠传》而受到广泛关注。

稚嫩的刘亦菲《金粉世家》

《天龙八部》仙女的样子刻在心中

《仙剑奇侠传》一人分饰两角演技初现
《神雕侠侣》达到了电视剧的顶峰,斩获无数美好言论和名誉。

《神雕侠侣》电视剧的巅峰,距今无人超越
但是刘亦菲自神雕侠侣之后就再也不接电视剧。
这个就很容易理解了,虽然说天仙很美,很漂亮,出来的电视剧很好看。我们都很爱,但是依旧避免不了黑子使劲喷说没演技!!
再者,一个人的事业一方面达到顶峰,自然就像要去挑战别的高峰。
但是明显电影业这个高峰有点高!!

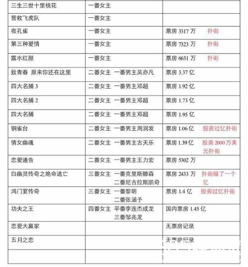
细细数来刘亦菲参演的电影,哪怕是自带仙女光环,也没办法压抑住电影票房惨淡的景象。
但是如果大家看过《夜孔雀》或许对天仙挑战高峰到达哪里有了一个基本认识了。

虽然《夜孔雀》的电影票房不得不说是扑街了,但是却入围了国际A类电影节!!!
《夜孔雀》是刘亦菲第一部文艺片,却获得了这样大的肯定,不得不说。
天仙姐姐进入电影届锻炼演技的目的已经进入了一大步!!
无论是天仙姐姐继续在电影圈扑街,还是回归电视剧我都会对天仙的美貌低头!!!

《夜孔雀》

《神雕侠侣》

《第三种爱情》
娱乐圈中被包养的女星数不胜数,包养男人的女星也数不胜数,但是很多女星被包养后还死 ...
讲到女性做爱至高潮算得上是一件很神秘的事情,因为男女之间的区别,男性在高潮时伴有 ...
近日,一美国19岁女孩在图书馆里面不管不顾公众场所,公然自慰事件引起了网友们的关注 ...
昨天,院长写了一篇关于电影《大只佬》的原版解析。这部当年囊括23届金像奖多个奖项的 ...
据韩国媒体日刊体育报道,《RunningMan》改版,金钟国被裁,宋智孝也被节目组抛弃。宋 ...