优酷超级网剧《热血长安》目前全部完结,回顾抄袭事件全过程,只能说可惜了这部剧。

观看指南:唐代背景下,单元剧形式的古装探案剧,颜值√演技√
避雷指南:全程CG抠图,实景没几个,涉及抄袭事件。描写春天的句子
主演六位,分别是:
徐海乔
李少红版《红楼梦》中的柳湘莲,《花千骨》中的孟玄朗,这俩人物说实话我都没什么印象,彻底记住徐海乔是之后的网络剧《重生之名流巨星》中他扮演的封景,这部戏圈了不少颜粉,然而我是直到《热血长安》才get到乔叔的颜:我乔叔怎么这么好看!吃货警犬人设也是十分讨喜

李鹤
搜了搜李鹤,歌手出道,也有近十年了,我对这位没什么印象,权当是新人看了

鞠婧祎
鞠婧祎SNH48组合成员,当年网传“千年一遇美女”,就这姑娘。这姑娘在剧里的人设,怎么说呢,总让我想起神夏2里面马格努森,一个是记忆宫殿一个是过目不忘的资料库。每次想什么事都要切一下搜资料的场景,忍不住想拉进度条

张辛苑
从个人喜好来讲对这姑娘十分有好感,有种肉得刚刚好的感觉。中戏表演系科班出身,拍过不少杂志和写真,剧中扮演泼辣老板娘,珠圆玉润,风情万种。用萨摩多罗的话来形容就是:“好肥的一张脸,好毒的一颗心!”
程小蒙
《太子妃升职记》中张良娣的扮演者,就是蓝衣短发肤白大长腿那个,如果还是记不起来,传说中李易峰的初恋女友,就这位

邓冠麟
不知道有多少人还记得《大汉天子3》里面的季擒虎,当年3的结局真真是看傻我。《龙门镖局》热播的时候没赶上,完结之后才补的,还站过三金×八斗的CP。现在看《热血长安》,黄三炮身上多少还是能看到当初蔡八斗的影子
好,言归正传。这部戏从题材来说,算不得新颖,案情也并不复杂。但单元剧形式,每集一个案子,剧情不拖沓,还是蛮有看点的。演员颜值如上,演技总体来说也都还不错,里面部分配角演技甚至比主演还好,刚开播便有不少人安利我,然鹅还没等我看,就爆出了抄袭事件。围观了事情发展全过程,直到抄袭事件平息,事情彻底解决后,我这才花了三天补完。
《热血长安》四、五集播出后没多久,有人微博爆出,第四集涉嫌抄袭小说《张公案》,第五集涉嫌抄袭东野圭吾《圣女的救济》,并告知《张公案》作者大风刮过。

P.S.但凡前段时间追过剧,刷过微博的人应该都或多或少知道大风刮过,央视点名批评热播剧抄袭现象时提到的《三生三世十里桃花》,抄袭的就是大风刮过的《桃花债》。话说大风刮过这是中了被抄袭的毒了吗?关注公众号:baguasubao更多好料等你哟
大风刮过得知后,发微博指出某网剧抄袭,并详细解释了《张公案》原案件创作经过及发表时间,但并未提涉嫌抄袭网剧具体名字(提不提的也没多大差别,反正大家也都知道是谁了╮(╯▽╰)╭)


有网友跑去找导演求证,给出如下回复:

没多久,官方发出了如下声明,请编剧余飞评估是否存在抄袭:

声明话里话外强调并不存在抄袭,暗指大风刮过为卖书蹭热度,书粉反击:大风刮过并未有新书开售,网贴文免费,实体书早已上架很久。导演在评论中回复,同指恶意中伤

声明发出后,大风刮过随即发出微博,表示将走法律途径

书粉这边表示拒看抄袭,演员粉表示抄袭不关演员的事。也不知道哪边谁先带了节奏,演员粉和书粉就撕了起来,书粉上升攻击演员,演员粉嘲大风刮过新书大卖
两边互撕十多天,部分围观网友表示坐等官方给出结论,期间《热血长安》照常播出,直至编剧余飞给出评估
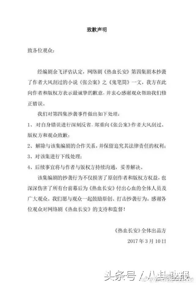
编剧余飞最后给出抄袭成立结论,官方被打脸,发表道歉声明,余飞随后附上评估报告


剧组及编剧给出道歉声明及处理措施如下


虽然锅确实在编剧,然剧组甩锅之迅速,这公关也是可以的。
整件事情至此完结,虽然说有网友质疑道歉没诚意,但说实在话,比起那些死不承认的,这态度和后续处理已经算得上是不错了,像编剧余飞所说,还是有一定积极意义的。纵观近几年来涉嫌抄袭的热门IP改编剧,从《花千骨》、《甄嬛传》到已经被起诉的《锦绣未央》,再到前段时间的《三生三世十里桃花》,抄袭已然成风,是是非非,也是难以说清。
最后,如果你不介意这部剧部分剧集存在抄袭,场景基本CG抠图的话,作为一部网剧来看,这部剧还是不错的,推荐给你们
想要了解娱乐圈八卦?,关注我们,解读微博热门,帮你还原事件全经过
娱乐圈中被包养的女星数不胜数,包养男人的女星也数不胜数,但是很多女星被包养后还死 ...
讲到女性做爱至高潮算得上是一件很神秘的事情,因为男女之间的区别,男性在高潮时伴有 ...
近日,一美国19岁女孩在图书馆里面不管不顾公众场所,公然自慰事件引起了网友们的关注 ...
昨天,院长写了一篇关于电影《大只佬》的原版解析。这部当年囊括23届金像奖多个奖项的 ...
据韩国媒体日刊体育报道,《RunningMan》改版,金钟国被裁,宋智孝也被节目组抛弃。宋 ...