热点内容:

2018年电影大全

歌手2

奥斯卡

春晚

陈立农陈立农

陈伟霆陈伟霆

吴宣仪吴宣仪

范丞丞范丞丞

首页 >剧情介绍 >影视周边 >爱情公寓5演员表

爱情公寓5演员表

2014年11月17日 17:340365经典网365j

电视剧《爱情公寓5》预计在2015年暑假播出,而由于爱情公寓之前的主演们的档期问题,导致爱情公寓5的主演一直无法确定,现在爱情公寓5演员名单已经出来,在第四季季末胡一菲、曾小贤的感情走向成为最大的疑惑,那么在爱情公寓5中还是不是娄艺潇和陈赫为您演绎呢?爱情公寓第五季演员名单及角色介绍您知道吗?下面365经典网为您介绍一下爱情公寓5演员表。

>>>>爱情公寓5剧情介绍

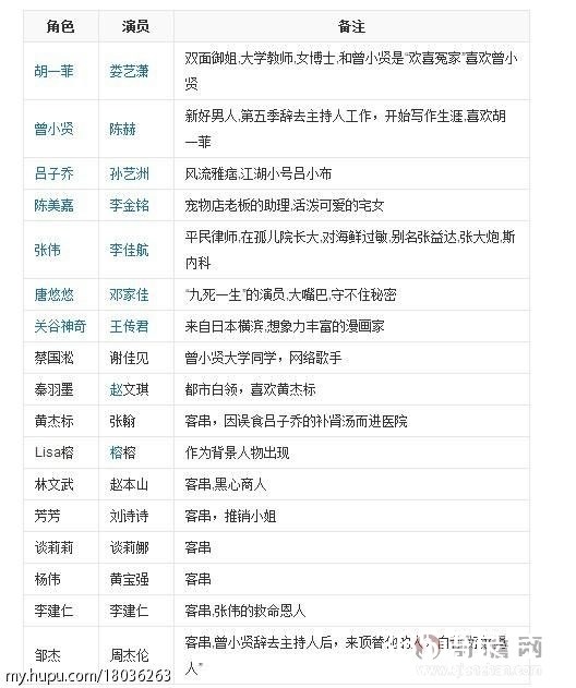
爱情公寓5演员表:

爱情公寓5演员表

爱情公寓5演员名单出炉 张翰刘诗诗赵本山加盟《爱情公寓5》

近日,网友曝光的一份《爱情公寓5》演员表中,诺澜的名字不见了,更让人眼前一亮的是性感清纯的刘诗诗、帅气的张翰、周杰伦和笑星赵本山赫然在列,让人充满期待。播出时间更是初定在明年暑假。这样的一份名单无疑让人对剧情有了不少的推测,既然诺澜不参演,也就意味着胡一菲和曾小贤在一起了,而紧接着,胡一菲怀孕生子或变成现实。而刘诗诗和张翰在客串的剧集中又会有怎样的表现令人期待,同时还有本山大叔爆笑来袭,或许这是对何炅表演的一次延续。

爱情公寓5演员表由365经典网为您搜集整理,更多精彩请关注365经典网

相关推荐:

原来你还在这里演员表

推荐阅读