电影《超能陆战队2》是根据漫画“超能陆战队”改编的动画电影,也是《超能陆战队》的续作,而在第一部中给我们印象最深刻的无疑是大白了,那么第二部中的演员配音阵容是否有变动呢?下面和365经典网小编去了解下吧!
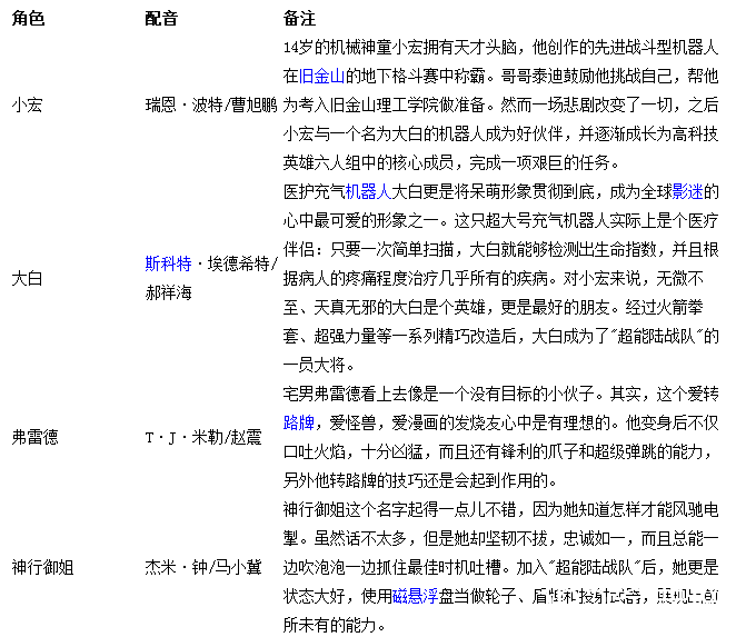
超能陆战队2演员表:
以上就是电影《超能陆战队2》演员阵容介绍的全部内容,更多内容可以关注下方的微信或者直接关注我们的微信号jdw365,我们会定期给大家带来最新的影视资讯,希望大家能继续关注www.365j.com带来的后续更新!
相关推荐:
>>>《超能陆战队2》什么时候上映
极限挑战20171103期插曲汇总
央视主持朱迅全家福曝光
双十一晚会tfboys表演节目曝光
赵本山爱徒丫蛋王金龙离婚
2017年54届金马奖获奖名单
猎场所有歌曲盘点汇总
急诊科医生专题
2017年11月电影上映时间表
芭莎慈善夜明星站位惹争议
徐嘉雯回应战狼2临时加价
薛之谦高磊鑫复合是怎么回事
韩国第一女主播尹素婉性感私照
气质女神刘诗诗高清写真
杨洋清新夏日写真
赵丽颖
芜湖大司马(韩金龙)
布丽·拉尔森
陈立农
陈小纭
徐开骋
《星汉灿烂》是一部改编自关心则乱小说《星汉灿烂,幸 ...
张艺兴性感登封面 露人鱼线点燃狼性诱惑
高圆圆性感优雅时尚写真大片
王智泳装写真清凉可爱 展露火辣好身材
孙俪时尚中性帅气短发写真
美人鱼林允夏日清凉写真大片曝光
赵丽颖噘嘴卖萌可爱么